Als u dit allemaal wat abstract vindt klinken bedenk dan eens dat u belegger bent. Het verschil is dat een cv behalve de gewone vennoten de beherende vennoten ook nog zogenoemde stille vennoten heeft.
Module Cv Juli 2010
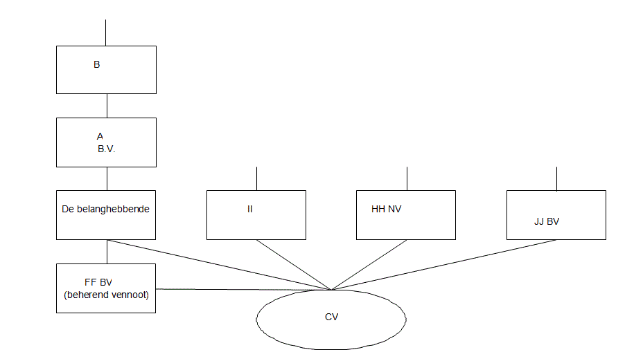
Bv als beherend vennoot cv. Stille vennoten ook wel commanditaire vennoten genoemd. Een open cv is wel belastingplichtig voor de vennootschapsbelasting maar heeft geen verplichting tot het publiceren van de jaarrekening bij de kamer van koophandel. De cv kenmerkt zich kort gezegd als een overeenkomst op basis waarvan ten minste één beherend vennoot en ten minste één commanditaire vennoot op basis van gelijkwaardigheid samenwerken en prestaties inbrengen met het doel om vermogensrechtelijk voordeel te behalen. Iedere vennoot zowel beherend als commanditair moet iets inbrengen in de cv. Cv 2 heeft als commanditair vennoot een natuurlijk persoon bob noemen we hem en als beherend vennoot bv y. Als u commanditaire vennoot én óók bestuurder van een beherend vennoot bent van diezelfde cv zullen uw indirecte beheerhandelingen op grond van uw bestuurderschap voortaan in beginsel namens de beherende vennoot hebben plaatsgevonden.
De casus draait om twee commanditaire vennootschappen. Als beherend vennoot heeft u de dagelijkse leiding in het bedrijf. Alles is keurig bij de notaris. De beherend vennoot kan arbeid geld enof goederen inbrengen terwijl de commanditaire vennoot slechts geld enof goederen mag inbrengen. De stille vennoot die alleen financieel betrokken is en zich niet met de dagelijkse leiding mag bemoeien. Een commanditaire vennootschap cv is een bedrijf van minimaal 2 personen.
Beëindigen van een commanditaire vennootschap een commanditaire vennootschap kan worden ontbonden door de vennoten. Cv 1 heeft als beherend vennoot bv x en als commanditair vennoot cv 2. De stille vennoten brengen geld in de cv in maar bemoeien zich niet met de verdere gang van zaken van de onderneming. Iedereen die deelneemt is een vennoot. Een commanditaire vennootschap cv is een bedrijf van minimaal 2 personen. Elke beherende vennoot die aan de eisen.
De beherend vennoot die de dagelijkse leiding heeft in het bedrijf. De stille vennoot is in de meeste gevallen enkel zakelijk aansprakelijk en kan dan ook alleen zijn investering kwijtraken. U legt als stille vennoot een fors bedrag in bij een cv die volgens de prospectus een windmolen gaat aankopen en exploiteren. Voor een cv gelden grotendeels dezelfde regels als voor een vof. Iedereen die deelneemt is een vennoot. Bob heeft niets te maken met bv y maar is wél enig aandeelhouder en bestuurder van bv x.
Er zijn bij de cv 2 soorten vennoten. Als beherend vennoot heeft u de dagelijkse leiding in het bedrijf. Er zijn bij de cv 2 soorten vennoten. De initiatiefnemer die tevens beherend vennoot is koopt een windmolen van het opgehaalde geld. Stille vennoten ook wel commanditaire vennoten genoemd. Deze persoon is echter wel privé aansprakelijk als hij zich als een beherend vennoot gedraagt.
Bij de cv zijn er echter twee soorten vennoten namelijk beherende vennoten en commanditaire vennoten.

















